2023福建双一流高校不限选科的专业双一流大学是什么意思双一流大学建设,即建设世界一流大学和世界一流学科,动一批高水平大学和学科进入世界一流行列或前列,是国家层面的一项重大战略决策,亦是中国高等教育领域继“211工程”、“985工程”之后的又一国家战略。首批双一流建设高校共计137所,其中世界一流大学建设高校42所,世界一流学科建设高校95所,当然所有42所世界一流大学建设都有一流学科建设的。
 
 
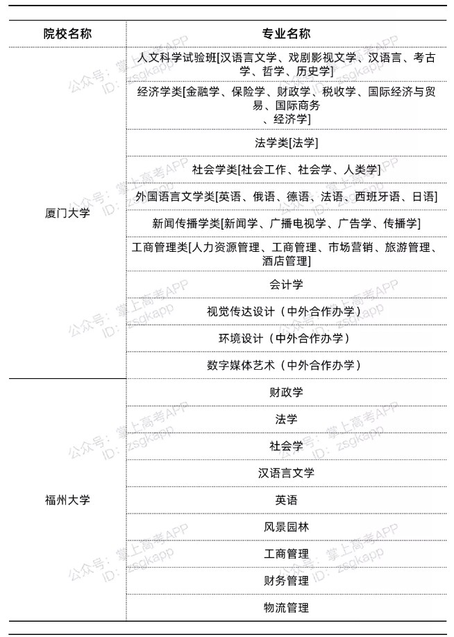
2023福建双一流高校不限选科的专业:厦门大学-人文科学实验班、外国语言文学类、新闻传播学类、经济学类、法学类、视觉传达设计、环境设计等都是不限选科的专业。
2023福建双一流高校不限选科的专业

双一流大学是什么意思
双一流大学建设,即建设世界一流大学和世界一流学科,动一批高水平大学和学科进入世界一流行列或前列,是国家层面的一项重大战略决策,亦是中国高等教育领域继“211工程”、“985工程”之后的又一国家战略。
其中一流大学建设高校重在一流学科基础上的学校整体建设、重点建设,全面提升人才培养水平和创新能力;一流学科建设高校重在优势学科建设,促进特色发展。
到2020年,若干所大学和一批学科进入世界一流行列,若干学科进入世界一流学科前列;到2030年,更多的大学和学科进入世界一流行列,若干所大学进入世界一流大学前列,一批学科进入世界一流学科前列,高等教育整体实力显著提升;到21世纪中叶,一流大学和一流学科的数量和实力进入世界前列,基本建成高等教育强国。
首批双一流建设高校共计137所,其中世界一流大学建设高校42所(A类36所,B类6所),世界一流学科建设高校95所,当然所有42所世界一流大学建设都有一流学科建设的。
推荐阅读:
